江蘇設計基礎自考考試重點在哪找?
2023-04-19 來源:教育在線
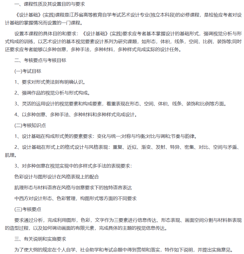
《設計基礎》課程是江蘇省高等教育自學考試藝術設計專業(獨立本科段)的必修課程,是檢驗應考者對設計基礎的掌握情況而設置的一門課程。那么江蘇設計基礎自考考試重點在哪找呢?
點擊進入:自考有疑問、不知道如何選擇主考院校及專業、不清楚自考當地政策,點擊立即了解>>

江蘇設計基礎自考考試重點一般在考試大綱里面,考試大綱需要到江蘇省教育考試院官網查看。考試重點內容如下:

江蘇自考本科藝術設計考試課程有哪些?
該專業主考官為南京藝術學院,共需考23門課(含選修)。分別是:馬克思主義基本原理概論、中國近現代史綱要、英語(二)、設計素描(實踐)、設計色彩(實踐)、計算機輔助設計(AUTOCAD、3DMAX)(實踐)、計算機輔助設計(photoshop、coreldraw)(實踐)、設計基礎(實踐)、設計原理、印刷技術(實踐)、和、書籍裝幀設計(實踐)、網頁設計(實踐)、立體構成(實踐)、材料技術(實踐)、設計表現技法(實踐)、展示設計(實踐)、室內設計(實踐)、室外景觀設計(實踐)、平面設計(實踐)、藝術設計畢業
以上是關于成人自考的相關內容,考生想要獲得更多關于自考的相關資訊,如成人自考報名時間、考試時間、報考條件、備考知識、相關新聞等,敬請關注教育在線自考考試頻道。
熱門推薦:
自考有疑問、不知道如何選擇主考院校及專業、不清楚自考當地政策,點擊立即了解>>
推薦閱讀:

· 











