2021年四川省教學成果獎公布,特等獎有60項
4月11日,四川省政府網站發布《四川省人民政府關于公布2021年四川省教學成果獎的通知》。據悉,為激勵取得教學成果的集體及個人,鼓勵教育工作者從事教育教學研究,不斷提高教學水平和教育質量,根據《教學成果獎勵條例》(中華人民共和國國務院令第151號)和《四川省教學成果獎勵辦法》(四川省人民政府令第92號)規定,經專家評審、社會公示等規定程序,在基礎教育、職業教育、高等教育3個領域共評選出特等獎60項、一等獎260項、二等獎680項。
通知要求,希望獲獎單位和個人再接再厲,在教育教學改革、實踐和研究中再創佳績。希望全省廣大教育工作者堅持以習近平新時代中國特色社會主義思想為指導,牢記為黨育人、為國育才使命,進一步加大教育教學研究力度,不斷深化教學改革,創造出更多高水平成果。各地各部門(單位)要結合教育工作實際,認真學習、借鑒和應用這些獲獎成果,切實把黨的教育方針和立德樹人根本任務落實到教育教學全過程中,為構建高質量教育體系、建設教育強省、辦好人民滿意的教育作出更大貢獻。
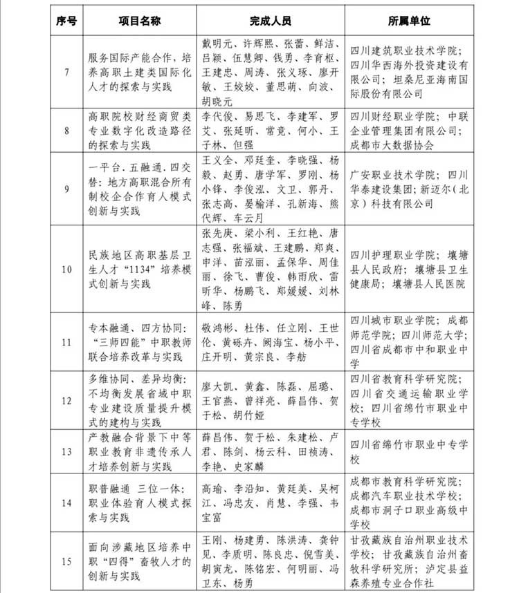
特等獎名單如下:






全部獲獎名單:2021年四川省基礎教育教學成果獎獲獎名單
免責聲明:
① 凡本站注明“稿件來源:教育在線”的所有文字、圖片和音視頻稿件,版權均屬本網所有,任何媒體、網站或個人未經本網協議授權不得轉載、鏈接、轉貼或以其他方式復制發表。已經本站協議授權的媒體、網站,在下載使用時必須注明“稿件來源:教育在線”,違者本站將依法追究責任。
② 本站注明稿件來源為其他媒體的文/圖等稿件均為轉載稿,本站轉載出于非商業性的教育和科研之目的,并不意味著贊同其觀點或證實其內容的真實性。如轉載稿涉及版權等問題,請作者在兩周內速來電或來函聯系。




教育在線

