浙江省2025年下半年高等教育自學考試課程免考辦理公告
2025-10-28 來源:教育在線
【導語】教育在線自學考試頻道了解到浙江省教育考試院《浙江省2025年下半年高等教育自學考試課程免考辦理公告》已公布,具體如下:
浙江省2025年下半年高等教育自學考試課程免考辦理公告
2025年下半年浙江省高等教育自學考試課程免考辦理即將開始,現將有關事項公告如下:
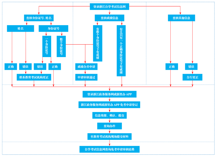
一、考生辦理課程免考申請登記前,請先通過浙江自學考試信息網(https://zk.zjzs.net)核對個人信息(姓名、身份證號、準考證號等)和課程成績信息。如信息有誤,請于11月17日8:30-11月19日16:30期間自行更正或申請更正。
二、浙江政務服務網(https://www.zjzwfw.gov.cn)或浙里辦APP辦理免考申請登記的時間為11月21日00:00-11月30日24:00。現場提交材料的時間、地點由各設區市教育考試機構確定并在其網站公告。
請考生按時進行免考申請登記和提交材料,逾期不受理。
三、信息更正和課程免考申請登記辦理相關流程及辦理指南見附件1、2。
浙江省教育考試院
2025年10月28日
附件1
浙江省高等教育自學考試課程免考辦理流程圖

附件2
浙江省2025年下半年高等教育自學考試考生辦理課程免考指南
——辦理時間——
一、考生在浙江自學考試信息網自行更正或申請更正信息的時間為11月17日8:30-11月19日16:30。逾期不能辦理。
二、考生在浙江政務服務網或浙里辦APP辦理課程免考申請登記的時間為11月21日00:00-11月30日24:00。逾期不能辦理。
三、現場提交材料的時間請考生關注各設區市教育考試機構網站公告。
——特別提醒——
一、請考生勿將賬號、密碼等告訴他人或由他人進行課程免考申請操作,以免填報的信息被他人修改或信息填報錯誤;考生填寫的信息務必真實、準確,確認提交前務必核對無誤。
二、請考生關注浙江省教育考試院官網發布的《浙江省高等教育自學考試課程免考規定》,了解課程免考的條件及相應要求。
三、請考生務必在規定時間內完成信息更正和課程免考申請登記。
四、用于畢業申請的自學考試被頂替課程無需辦理免考申請。
五、課程免考申請登記時,“原所學課程”與申請免考的自學考試課程“免考代碼/課程”須對應,即在原畢業學校學的課程只能申請免考與之名稱相同的自學考試課程。課程信息填選時切勿錯位。請考生務必填寫正確,否則可能會因申請免考的課程審核不通過而影響畢業申請。
六、課程免考申請登記時,考生申請免考代表其原所學專業性質的自學考試公共基礎課,“原所學課程”填寫原所學專業名,如:原所學專業為漢語言文學專業,可申請免考“大學語文”,“原所學課程”填寫“漢語言文學專業”。
七、課程免考申請登記時,“原所學課程”未注明學時的,課程學時如下換算:英語語言類課程“學時=(自學考試課程學分×18)÷要求的學期數”;其他課程“學時=自學考試課程學分×18”。自學考試英語語言類課程免考須符合《浙江省高等教育自學考試課程免考規定》的學期數。
八、課程免考申請登記時,“原所學課程”的“成績”如為等級制的,填寫“成績”時,“優、良、中、及格”分別填寫為“90、75、65、60”。“成績”如為“合格”的,填寫“60”。
九、根據全國高等教育自學考試指導委員會《關于調整高等教育自學考試思想政治理論課課程設置的通知》(考委﹝2024﹞1號)的精神要求,已學習并通過考核的“習近平新時代中國特色社會主義思想概論”全日制課程可以申請免考自學考試課程“15040習近平新時代中國特色社會主義思想概論”。已免考的原思想政治課失效,我省自學考試各本、專科專業考試計劃中思想政治理論課均已分類設置調整后的“15041毛澤東思想和中國特色社會主義理論體系概論”“15042思想道德與法治”“15043中國近現代史綱要”“15044馬克思主義基本原理”課程,考生需重新辦理免考。
——操作指南——
一、核對信息
考生使用身份證號或準考證號登錄浙江自學考試信息網,在“注冊信息”“成績查詢”欄目核對個人信息、課程成績信息,對有誤的信息自行更正或申請更正。登錄時如顯示身份證號或密碼錯誤,無法登錄:首次登錄系統的,請與當地教育考試機構聯系;原已登錄過系統的,通過“忘記密碼”功能自行重置密碼。

二、更正信息
(一)個人注冊信息
經查詢核對課程成績無誤、僅身份證號或姓名有誤的考生,聯系當地教育考試機構更正身份證號或姓名;其他信息有誤或缺失的考生,自行在浙江自學考試信息網更正。

更多詳情請點擊:《浙江省2025年下半年高等教育自學考試課程免考辦理公告》
熱門推薦:
自考有疑問、不知道如何選擇主考院校及專業、不清楚自考當地政策,點擊立即了解>>
推薦閱讀:













